Dans ce tutoriel, le lecteur sera guidé pas à pas pour concevoir un premier circuit imprimé. Cette page est la partie 2 du tutoriel, dédiée à l'éditeur de schéma.
Avant de commencer le schéma proprement dit, nous allons insérer un cartouche qui pourra contenir les éléments principaux de notre projet (titre, date, auteurs…). Dans la barre verticale située à gauche de la fenêtre, sélectionner l’outil d’ajout en cliquant sur l’icône ADD. Cet outils permet l’ajout de nouveaux éléments dans le schéma. Il est majoritairement utilisé pour l’ajout de composants.
![]()
Une fenêtre s’ouvre et affiche la liste des bibliothèques disponibles. Dans le champ de recherche (Search) situé en bas à gauche de la fenêtre, entrez “frame” et confirmez par entrer :

La liste des bibliothèques est maintenant limitée aux entrées contenant le mot “frame” dans leur titre ou leur description. Sélectionner le cartouche A4L-LOC qui est un cartouche standard DIN A4 disposé en paysage et valider en cliquant sur OK. Le cartouche est maintenant associé au curseur de la souris, placer le cartouche de façon à aligner le coin inférieur gauche avec l’origine du repère (0,0). Les coordonnées sont affichées en haut à gauche de l’espace de travail. L’origine est également représentée graphiquement par une petite croix dessinée en pointillés. Quand le cartouche est positionné, un clic gauche de la souris permet de le fixer et deux appuis consécutifs sur Echap permettent de quitter l’outil.

Sauvegarder votre schéma et ajuster la vue en cliquant sur “Zoom to fit”. Vous devriez maintenant avoir une vue générale du futur schéma.

Cliquez sur l’icône de configuration de la grille :

La fenêtre de configuration de la grille apparait, il est possible d’y régler les différents paramètres (taille, style, etc.). Rendre la grille visible en cochant “On” pour le champ “display”, valider sur “OK”. L’espace de travail est prêt pour recevoir le schéma et devrait resembler à ceci:

Cliquer sur l’outil d’ajout qui a déjà été utilisé pour l’ajout du cartouche. EAGLE propose une large panoplie de bibliothèques de composants, et l’utilisateur peut utiliser des masques de recherche en utilisant les caractères spéciaux (wild cards) ? et *:
Lors de l’ajout d’un composant, l’utilisation du clic droit est pratique pour tourner le composant avant de le placer (clic gauche). Lorsque le symbole est placé, des modifications sont toujours possibles :
| Déplacer | Copier | Tourner | Supprimer |
|---|---|---|---|
![]() |
![]() |
![]() |
![]() |
Rechercher et ajouter les composants suivants:
| Désignation | Bibliothèque | Composant | Boitier |
|---|---|---|---|
| 555 timer | st-microelectronics | NE555 | DIL-08 |
| Résistance | rcl | R-EU | 0204/7 |
| Condensateur polarisé | rcl | CPOL-EU2,5-6E | E2,5-6E |
| Condensateur | rcl | C-EUC1206 | C1206 |
| Bornier | con-ptr500 | AK500/2 | AK500/2 |
| LED 5mm | led | LED5MM | LED5MM |
| Symbol VCC | supply2 | VCC | - |
| Symbol GND | supply2 | GND | - |
Vous aurez remarqué que, bien que VCC et GND ne soit pas des composants physiques, nous les trouvons dans les bibliothèques. Ajouter, dupliquer et placer les composants selon l’arrangement suivant:

Les connexions électriques doivent être ajoutées avec l’outil NET (ou l’outil Bus pour l’ajout de bus). Attention de ne pas confondre avec l’outil WIRE qui dessine aussi des lignes, mais n’est pas dédié aux connexions électriques. Il appartient aux outils de dessin (texte, cercle, arcs…).

Lorsque l’outil de connexion NET est sélectionné, ajouter une connexion en cliquant sur la première broche à connecter. Placer le curseur sur la seconde broche (ou liaison); cliquer avec bouton droit de la souris permet de changer le chemin emprunté par la connexion. Cela peut aussi être réalisé en sélectionnant un des outils suivants:

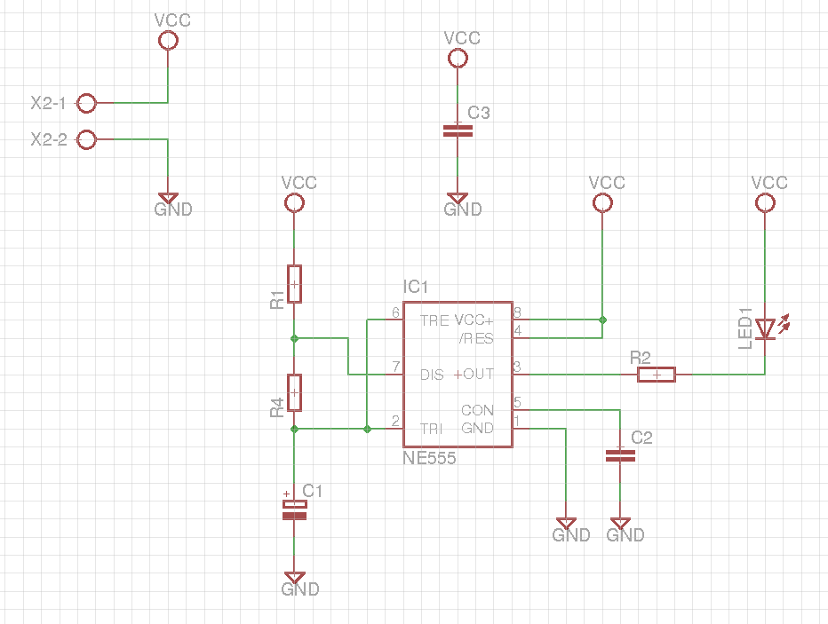
Connecter les éléments de votre schéma selon la disposition suivante. Il s’agit d’un oscillateur élémentaire à base de NE555 qui permet de faire clignoter une LED:

L’icône suivant NAME permet à l’utilisateur de changer le nom d’un composant:

De la même façon, l’icône suivant VALUE permet de modifier la valeur d’un composant (quand ce dernier s’y prête):

Renommer et modifier les valeurs de chaque symbole conformément au schéma suivant:

Lorsque le schéma est terminé, il est prudent d’utiliser l’outil ERC (Electric Rules Check). Cet outil permet de détecter d’éventuelles erreurs dans le schéma (composants mal connectés ou incompatibles …).

Une nouvelle fenêtre apparait et affiche quatre avertissements:

Le premier dit que la broche 8 du NE555 s’appelle VCC+ alors qu’elle est connectée à VCC. Les trois autres stipulent que le cartouche, la LED et le bornier n’ont pas de valeur. Aucun de ces quatre avertissements n’est réellement une erreur et ils peuvent être amendés. La boite de dialogue ne doit maintenant afficher aucune erreur ni avertissement, et quatre approuvés:

Lorsque le schéma est terminé et vérifié, le circuit imprimé peut être créé. Cliquer sur l’icône suivant pour générer le circuit imprimé et lancer l’éditeur.

Il est possible qu’EAGLE vous demande de confirmer la création du nouveau circuit à partir de votre schéma, répondre Yes. Le circuit est automatiquement généré et préparé pour le routage:
